LSPedia OneScan

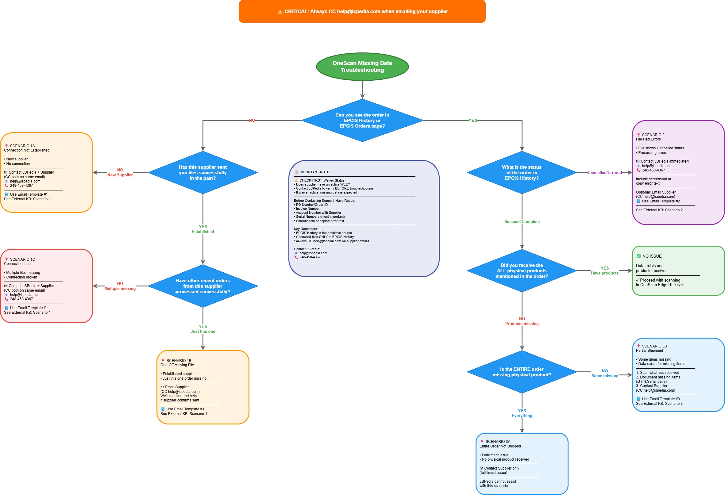
Missing Data Flow Chart

Created on Fri, 19 Dec, 2025 at 2:13 PM • Liquid error: can't modify frozen String: "Translation missing: en.portal_translations.updated_on"


Click here to access the guide for email templates and more details:
OneScan Missing Data Troubleshooting Guide

LSPedia Support Footer